行业主要上市公司:海芯华夏(430706)、吉峰科技互联网(300022)、神州信息(000555)、天禾股份(002999)、隆平高科(000998)、新天科技(300259)、新洋丰(000902)等
本文核心数据:市场供给;智慧农业企业布局和规划
1、智慧农业概念辨析
智慧农业是新一代信息技术与农业决策、生产、流通交易等深度融合的新型农业生产模式与综合解决方案,通过对人、机、物等的全面连接,一方面对农业生产进行全流程跟踪式监测、管理,以数据驱动技术流、资金流、人才流、物资流,实现更为高端化、智能化、绿色化的农业产品的种、管、采收、储存、加工等;另一方面打通供需连接渠道,打造快速、高效、精准的农业产销生态系统,重塑农业与消费者之间双向互动关系,构建起覆盖农业全产业链、全价值链的全新生产和服务体系。
智慧农业不是新一代信息技术在农业的简单应用,它具有更为丰富的内涵和外延,它既是农业数字化、网络化、智能化转型的具象化、系统化呈现,同时也是一种新业态、新产业,将重塑生产形态、供应链和产业链,在推动农业提质、增效、降本、绿色、安全发展等方面蕴含着巨大潜力。

目前智慧农业市场中主要产品包括农业领域的数据平台服务、农业无人机服务、农机自动驾驶服务以及智能化农业种植和畜牧养殖。从企业数量来看,根据企查查数据,目前我国以正常状态存续的智慧农业相关企业约 14000 家。农业无人机的数量和相关从业人员在国家和政府的扶持稳步提升。农机自动驾驶服务目前以天宝等外国企业为主,国内企业如中海达也在逐渐提升运营和科技水平,未来将会有更多的国内企业涌现出来。

3、各企业业务布局侧重点不同
从公司业务布局来看,智慧农业所涉及的细分领域较多,行业上市企业在业务布局方面各有重点,可根据不同的市场需求提供不同的产品或服务。其中,海芯华夏等企业智慧农业占比较高,达 100%;区域布局方面,智慧农业行业上市企业主要在国内开展业务,部分企业在境外也有业务,但业务占比较小。
4、企业积极增加科研领域供给
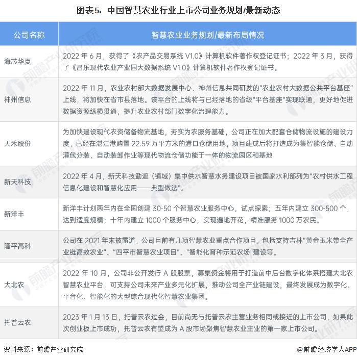
从中国智慧农业行业上市公司最新动态和业务规划来看,各企业均在积极进行技术创新和研发,并尝试布局新领域,寻找新的增长点。如神州信息联合农业农村部大数据发展中心共同研发 " 农业农村大数据公共平台基座 ",提升农业农村部门数字化治理能力。

发表评论